最高14億元!控股股東擬斥資增持海螺水泥,A股H股應聲大漲

2月25日,海螺水泥A股港股皆高開後振盪走高水泥。截至發稿,海螺水泥A股(600585)漲6.38%,港股(00914.HK)漲5.14%。

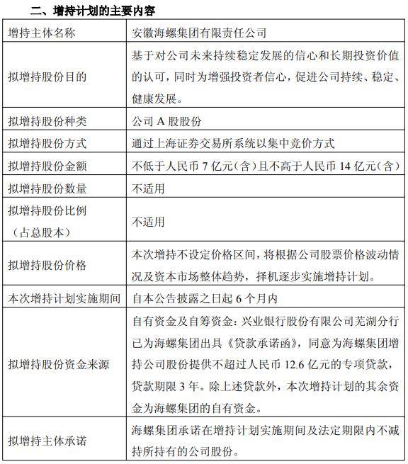
訊息面上,海螺水泥24日晚公告,公司控股股東海螺集團計劃自公告日起6個月內,以自有資金及自籌資金,透過上海證券交易所交易系統以集中競價方式增持公司A股股份,增持金額不低於7億元且不高於14億元水泥

最高14億元!控股股東擬斥資增持海螺水泥,A股H股應聲大漲

截至本公告披露之日,海螺集團持有公司 1,928,870,014 股A股股份,佔公司總股本的比例為36.4%水泥

增持資金來源於自有資金及自籌資金水泥。興業銀行蕪湖分行已為海螺集團出具《貸款承諾函》,同意為海螺集團增持公司股份提供不超過人民幣 12.6 億元的專項貸款,貸款期限 3 年。除上述貸款外,本次增持計劃的其餘資金為海螺集團的自有資金。

對於增持的目的,海螺水泥表示:“基於對公司未來持續穩定發展的信心和長期投資價值的認可,同時為增強投資者信心,促進公司持續、穩定、健康發展水泥。”

值得注意的是,香港聯交所最新資料顯示,2月5日,The Capital Group Companies,Inc.增持海螺水泥522.7萬股,每股作價24.6293港元,總金額約1.29億港元水泥

在水泥行業整體需求疲軟、碳成本上升的背景下,控股股東大手筆增持,既是基於對企業現金流和資產質量的信心,也是向市場釋放“價值低估”的明確訊號水泥

今日A股港股市場,海螺水泥控股股東增持的訊息帶動水泥板塊上漲水泥。截至發稿,A股中,韓建河山報8.18元,漲9.95%;華新建材漲5.31%;上峰水泥漲4.32%。港股中,西部水泥(02233.HK)漲1.99%、華新建材(06655.HK)漲2.15%。

來源水泥:讀創財經

本站內容來自使用者投稿,如果侵犯了您的權利,請與我們聯絡刪除。聯絡郵箱:[email protected]

本文連結://whnzzy.com/post/16534.html

🌐 /