北京市學校國防教育活動結果公佈,這些學校上榜

近日,北京市教委官網公佈了2025年北京市學校國防教育活動結果教育。據悉,2025年北京市教委組織開展了北京高校國旗護衛隊展示賽、國防體育大賽等系列國防教育活動,組隊參加了第十屆全國學生軍事訓練營,得到了各區各學校的大力支援和積極響應,取得了良好效果。一起來看獲獎名單——

第十屆全國學生軍事訓練營

北京代表隊獲獎情況

單課目團體獎

北京市學校國防教育活動結果公佈,這些學校上榜

單課目優勝獎

北京市學校國防教育活動結果公佈,這些學校上榜

優秀學員獎

田 雨、李瀾沚、陶雅琪、孫鈺舒、杜昕龍、金子傑

第十三屆北京高校國旗護衛隊展示賽獲獎名單

展開全文

一等獎

北京警察學院

北京航空航天大學

北京化工大學

中央財經大學

中國人民公安大學

首都體育學院

北京科技大學

北京科技職業大學

清華大學

中國消防救援學院

二等獎

北京工商大學

首都經濟貿易大學

中國地質大學(北京)

北京體育大學

北京外國語大學

北京理工大學

北京交通運輸職業學院

中國礦業大學(北京)

北京郵電大學

北京農學院

華北電力大學

北京資訊科技大學

北京語言大學

北京師範大學

北京勞動保障職業學院

三等獎

首都醫科大學

北京建築大學

中國勞動關係學院

國際關係學院

對外經濟貿易大學

首都師範大學

外交學院

北京匯佳職業學院

中國農業大學

中國石油大學(北京)

北京交通大學

北京財貿職業學院

北京中醫藥大學

中國政法大學

中央民族大學

首都師範大學科德學院

中華女子學院

北京工業大學

優秀獎

北京郵電大學世紀學院

北京林業大學

北京物資學院

北京政法職業學院

北京網路職業學院

中國人民大學

北京印刷學院

中國傳媒大學

北京城市學院

民政職業大學

北京聯合大學

北京科技職業學院

北京石油化工學院

北京金融科技學院

北京服裝學院

北京經濟技術職業學院

北京工業大學耿丹學院

北方工業大學

優秀組織獎

北京物資學院

第二屆北京市學生國防素養大賽獲獎名單

國防體育大賽

中學組

一等獎

西城區教委

密雲區教委

二等獎

燕山教委

房山區教委

海淀區教委

三等獎

東城區教委

平谷區教委

豐臺區教委

懷柔區教委

優秀獎

順義區教委

延慶區教委

門頭溝區教委

大興區教委

高校組

一等獎

中國人民公安大學

北京化工大學

北京建築大學

北京工業大學

北京林業大學

北京匯佳職業學院

二等獎

北京科技大學

北京交通運輸職業學院

北京師範大學

北京勞動保障職業學院

中國傳媒大學

國際關係學院

中國石油大學(北京)

首都體育學院

清華大學

北京體育大學

三等獎

北京青年政治學院

中國礦業大學(北京)

北京聯合大學

首都經濟貿易大學

中國地質大學(北京)

北京外國語大學

北京語言大學

北京工商大學

北京城市學院

中國人民大學

中國勞動關係學院

中國農業大學

優秀獎

北京農學院

北京交通職業技術學院

北京理工大學

北京資訊科技大學

北京郵電大學

中央財經大學

北京農業職業學院

北京服裝學院

北京金融科技學院

北京科技職業學院

北京印刷學院

北京大學

優秀組織獎

北京建築大學

2025年“鑄劍杯”高校軍事定向運動普及賽獲獎個人名單

北京市學校國防教育活動結果公佈,這些學校上榜

北京市學校國防教育活動結果公佈,這些學校上榜 北京市學校國防教育活動結果公佈,這些學校上榜 北京市學校國防教育活動結果公佈,這些學校上榜

2025年“鑄劍杯”軍事定向運動普及賽獲獎團體名單

北京市學校國防教育活動結果公佈,這些學校上榜

2025年“亮劍杯”軍事定向運動比賽

獲獎個人名單

北京市學校國防教育活動結果公佈,這些學校上榜

北京市學校國防教育活動結果公佈,這些學校上榜 北京市學校國防教育活動結果公佈,這些學校上榜 北京市學校國防教育活動結果公佈,這些學校上榜

2025年“亮劍杯”軍事定向運動比賽

獲獎團體名單

北京市學校國防教育活動結果公佈,這些學校上榜

北京市學校國防教育活動結果公佈,這些學校上榜

第十一屆北京高校兵棋推演大賽獲獎名單

特等獎

華北電力大學1隊 王宇豪 朱小毅

一等獎

清華大學4隊 龔相瑋 李 響

中國政法大學2隊 莫澤樺 趙煜澤

北京航空航天大學4隊 王珂毅 黃俊杰

二等獎

華北電力大學2隊 李文鵬 劉浩然

清華大學2隊 孫樂涵 趙明煊

首都經濟貿易大學1隊 陳敬昊 孫祥凱

華北電力大學4隊 濮清銳 段遵延

三等獎

北京交通大學3隊 陳 諾 王思寶

中國政法大學1隊 徐 源 楊涵博

北京聯合大學3隊 劉文傑 劉 碩

北京航空航天大學3隊 李鶴陽 夏睿文

北京語言大學3隊 伊愷涵 霍政宇

華北電力大學3隊 李奕晗 陳思羽

北京科技大學2隊 郭儲豪 胡 南

北京科技職業大學3隊 王 碩 王一龍

優秀組織獎

華北電力大學

北京林業大學

北京中醫藥大學

北京科技職業大學

優秀指導教師

北京語言大學 欽浩

中國政法大學 許明嫄

2025年北京高校學生識圖用圖與電磁頻譜監測比賽成績

北京市學校國防教育活動結果公佈,這些學校上榜

北京市學校國防教育活動結果公佈,這些學校上榜

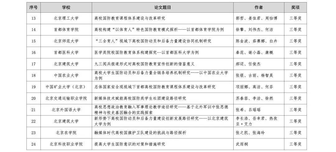
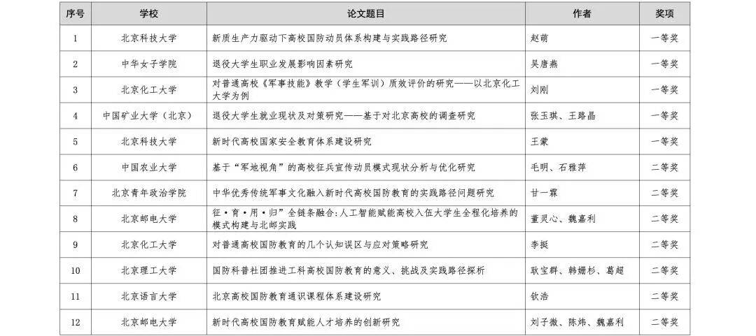
國防教育研究論文報告會獲獎名單

北京市學校國防教育活動結果公佈,這些學校上榜

北京市學校國防教育活動結果公佈,這些學校上榜

轉載請註明來源“現代教育報(ID: modedunews)”

如您對本文內容有任何意見或建議,請發郵件至[email protected],我們將第一時間與您溝通教育

來源教育:北京市教委官網

編輯教育:張秋穎

校對教育:智雨荷

稽覈教育:張秋穎

終審教育:冉陽 常悅

本站內容來自使用者投稿,如果侵犯了您的權利,請與我們聯絡刪除。聯絡郵箱:[email protected]

本文連結://whnzzy.com/post/24213.html

🌐 /