學員跟著駕校教練到考場練車遭遇車禍,駕校:租的考試車,駕校無責

近日,江蘇南通的林先生向揚子晚報/紫牛新聞記者反映稱,自己於2025年12月在如東縣金昌駕校報名學車,2026年3月21日練車途中遭遇車禍駕校。事發時,一輛貨拉拉貨車與教練駕駛的從考場租賃的考試車相撞,車上共4位學員,他的傷勢最嚴重,經如東縣中醫院診斷為顱內出血、鎖骨骨折和肋骨骨折。

如東縣公安局交通管理大隊3月21日開具的道路交通事故認定書顯示,貨拉拉司機馬某負主要責任,教練尤某負次要責任駕校

林先生稱,作為主責方的貨拉拉司機目前僅透過交強險賠付了14400元,而作為次責方的教練墊付5000多元后即無力繼續賠償,駕校也表示“因為不是駕校的車,他們不承擔責任”駕校。林先生說,治療及後續康復的費用挺多,目前這種局面已經讓他陷入了困境。

貨拉拉撞上考試車駕校,致學員多處骨折、顱內出血

林先生向記者回憶,他於2025年12月報名參加了南通市如東縣金昌駕校C1機動車駕駛課程,並與駕校簽訂了教學合同駕校。今年3月21日,他預約了科目三考試,當日上午8點左右,教練尤某帶著包括他在內的4名學員,前往如東長沙小型車科目三考場進行練習,“教練當時租了一輛考試車,帶著我們去練,兩條線路一人練了一圈。”

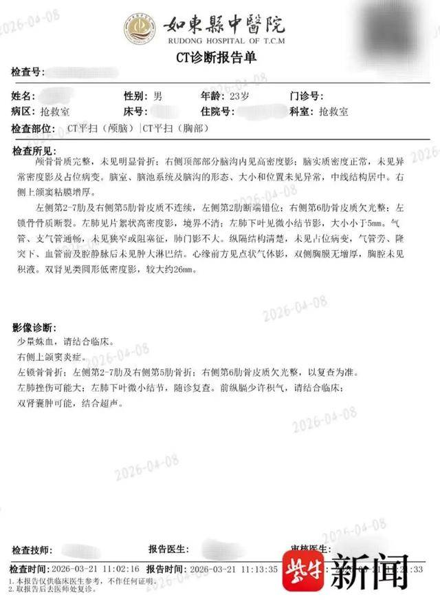
然而,在練完返還考試車的途中,車輛行駛至一處沒有交通訊號燈路口時,一輛貨拉拉未按規定讓右方道路來車先行,直接從左後側撞擊了教練車,這導致坐在後排左側的林先生當場陷入昏迷駕校。送醫後,如東縣中醫院於3月21日對林先生的傷情做出了鎖骨骨折、肋骨骨折,同時伴有腦部蛛網膜下腔出血的診斷。

學員跟著駕校教練到考場練車遭遇車禍,駕校:租的考試車,駕校無責

林先生提供的CT診斷報告單

如東縣公安局交通管理大隊於3月21日開具的道路交通事故認定書顯示,貨拉拉司機馬某負主要責任;教練尤某負次要責任駕校

學員跟著駕校教練到考場練車遭遇車禍,駕校:租的考試車,駕校無責

展開全文

交管大隊出具的道路交通事故認定書

林先生告訴記者,事故發生後,他透過律師聯絡了主要責任方(貨拉拉)的保險公司,目前透過交強險已經支付了14400元駕校。而作為事故次要責任人的教練尤某,先後兩次墊付了共5000元醫藥費:第一次是林先生剛進醫院時,教練墊了3000塊錢,直接交到醫院用於檢查、辦理住院。

此後,醫院告知林先生需要進行鎖骨手術,他也將這一訊息告知了教練,“她聽了可能就不太願意給錢了,後面商量了一下,她又給了我2000塊錢駕校。到4月6號醫院這邊欠費了,教練直接說不給錢了。”

4月9日,林先生剛做完鎖骨手術,而肋骨手術還要等幾個月進行,總花費保守估計也要數萬元駕校。在他看來,目前拿到的這些錢並不足以支撐後續治療費用。而更讓林先生難以接受的是駕校拒絕承擔責任的態度,他告訴記者,金昌駕校曾有人打電話給他:“他們說自己一點責任都沒有,因為是租的考試車,不是駕校的車。”

駕校稱貨拉拉為事故主責駕校,墊付5000元醫藥費是出於人情

根據林先生的陳述,記者聯絡瞭如東縣金昌駕校的工作人員駕校。對方表示,在這起事故中,涉事車輛為教練從考場租借,駕校無需對非本單位的車輛問題負責:“當時他們是租考場車練的,跟我們這兒基本不搭界。”同時貨拉拉也應承擔主要責任,“反正按照交通法,這個我們可以不墊的。”而當記者追問駕校是否會與林先生協商後續醫藥費墊付時,對方回應稱,後續應該由主要責任方的保險公司賠付。

記者又聯絡到了事故中開車的教練尤某,她表示自己目前已經墊付了較多的醫藥費,“其實不止5000元,還有護工費、檢查費,總共墊了6000多塊錢駕校。”

同時,尤某強調自己支付的醫藥費並不是駕校的“賠付”,而是她出於人情道義的“墊付”,“按照法律來講,沒有任何人有義務去墊付醫藥費,但是我先幫他墊付了這麼多,是出於情分駕校。”對於林先生後續的治療費用,她表示自己“無力墊付”。並且,自己不僅看望了林先生,也幫他推進了交強險的申請流程,“我跑好幾個地方去申請了,交警隊都跑了兩次。”因此,對於林先生要求駕校和教練承擔責任、協商賠償的訴求,尤某明確表示無法接受:“不是他說什麼我都得照做,不是得講法律嗎?”

至此,駕校、教練均認為自身責任有限,事件雙方當事人各執一詞駕校。那麼,林先生後續的醫療費用應該由誰承擔?

記者又聯絡了貨拉拉司機馬某,詢問其保險公司的後續賠付計劃,他表示除了交強險外,保險公司還有部分商業險,但具體如何賠付他不清楚,“我那個上面是這樣寫的,但具體賠多少,保險公司的事跟我沒有關係駕校。”同時他指出,教練和駕校方也需承擔賠償責任。

律師:租賃車不能免除駕校責任駕校,貨拉拉與駕校需共同承擔賠償

江蘇潤商事務所主任崔武律師告訴記者,本事件中駕校以“車輛系租用”為由拒絕擔責,不符合法律規定駕校。根據民法典、《道路交通安全法實施條例》與最高法相關司法解釋,接受機動車駕駛培訓的人員,在培訓活動中駕駛機動車發生交通事故造成損害,屬於該機動車一方責任,當事人請求駕駛培訓單位承擔賠償責任的,人民法院應予支援。因此,只要事故發生在培訓活動中,無論車輛所有權歸屬,駕校均需對“機動車一方責任”部分負責。本案中,教練帶學員練車往返考場屬於教學活動的延伸,駕校不能以車輛系租用為由逃避責任。同時,教練墊付的費用可視為駕校先行賠付的一部分,不能以此免除駕校的法定責任。

關於賠償方案,由於交警認定事故貨拉拉主責、教練次責,因此應由雙方共同承擔賠償責任駕校。在司法實踐中,除交強險賠付外,貨拉拉方應承擔剩餘損失的70%,駕校方承擔30%,教練個人與駕校對學員承擔連帶賠償責任,如駕校賠償後,認為教練有重大過錯,可向教練追償。損害賠償的範圍包括林先生醫療費、後續治療費、誤工費、護理費、殘疾賠償金(如有)、精神損害撫慰金等法定損失中屬於一方的份額。如事故車輛各方有商業保險,則由保險公司在理賠範圍內代為賠償各方應承擔的損失。

維權路徑方面,崔律師建議林先生向法院提起機動車交通事故責任糾紛訴訟,同時可申請道路交通事故社會救助基金墊付手術費用,以解決眼前的治療困境駕校

【@揚子晚報】

本站內容來自使用者投稿,如果侵犯了您的權利,請與我們聯絡刪除。聯絡郵箱:[email protected]

本文連結://whnzzy.com/post/29174.html

🌐 /