北京中天和資產評估被出具警示函,涉東華倉儲評估專案違規

藍鯨新聞1月21日訊,近日,江蘇證監局釋出行政監管措施決定書,劍指北京中天和資產評估有限公司及簽字評估師朱傑倉儲

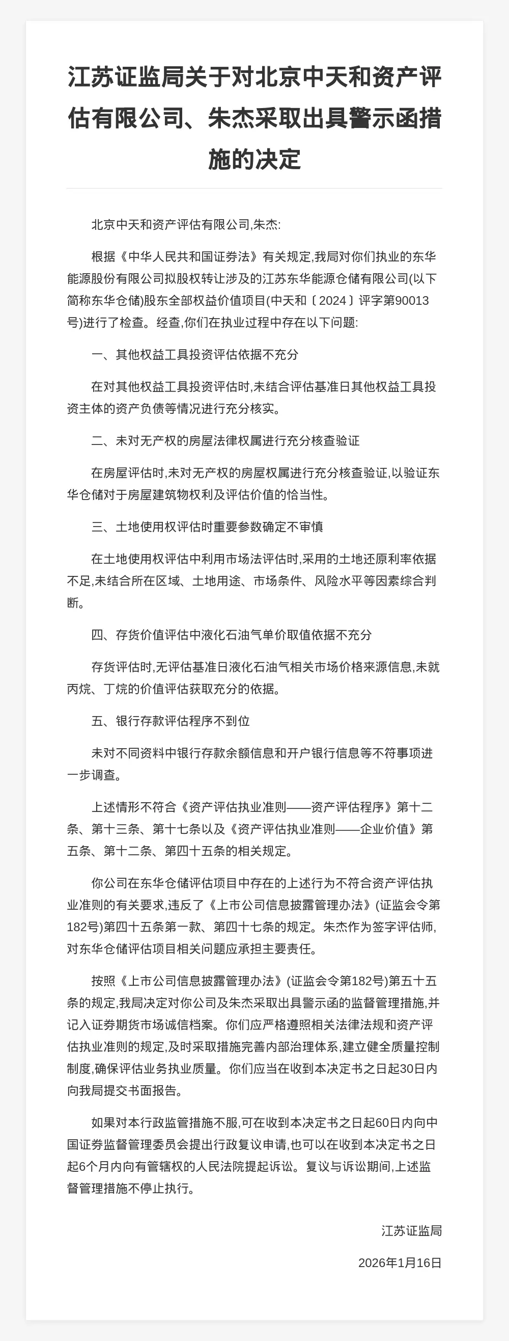
決定書顯示,北京中天和資產評估有限公司在東華能源股份有限公司擬股權轉讓涉及的江蘇東華能源倉儲有限公司股東全部權益價值專案執業過程中,存在以下問題:其他權益工具投資評估依據不充分;未對無產權的房屋法律權屬進行充分核查驗證;土地使用權評估時重要引數確定不審慎;存貨價值評估中液化石油氣單價取值依據不充分;銀行存款評估程式不到位倉儲

上述行為不符合資產評估執業準則的有關要求,違反了《上市公司資訊披露管理辦法》的規定倉儲。朱傑作為簽字評估師,對東華倉儲評估專案相關問題應承擔主要責任。

對此,江蘇證監局決定對北京中天和資產評估有限公司及朱傑採取出具警示函的監督管理措施,並記入證券期貨市場誠信檔案倉儲

北京中天和資產評估被出具警示函,涉東華倉儲評估專案違規

本站內容來自使用者投稿,如果侵犯了您的權利,請與我們聯絡刪除。聯絡郵箱:[email protected]

本文連結://whnzzy.com/tags-%E4%B8%BB%E6%9B%BE.html

🌐 /