頭部美容儀在中國潰敗

曾經風光無二的日本美容儀品牌,正面臨在中國市場的潰敗美容

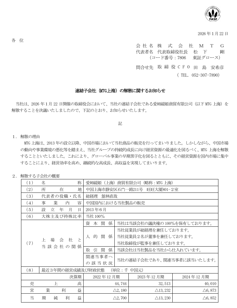
近日,日本知名美容儀品牌ReFa的母公司MTG釋出公告,宣佈將解散其位於上海的全資子公司愛姆緹姬(上海)商貿有限公司(以下簡稱:MTG上海)美容。據瞭解,這家成立於2013年的子公司主要負責ReFa品牌在中國市場的產品銷售業務。

而在近年,如雅萌、宙斯等多個知名日本美容儀品牌,也在中國市場遭遇慘敗,銷售額暴跌,業績大幅下滑美容。這些日本美容儀品牌,在中國到底面臨著怎樣的困境?

根據MTG公司釋出的公告內容,鑑於中國市場動態及經營環境惡化等因素,為最佳化集團經營資源以促進持續增長,決定解散MTG上海美容。此舉旨在實現全球業務的早期盈利,同時將經營資源集中在日本市場,以提高經營效率,實現持續的高增長和高收益。

頭部美容儀在中國潰敗

▍截自MTG官方公告

據青眼瞭解,MTG公司在中國大陸地區共有MTG上海、MTG深圳(愛姆緹姬深圳商貿有限公司)兩家子公司,此次解散物件是負責中國市場銷售業務的MTG上海,而非MTG深圳美容

青眼致電MTG深圳獲悉,MTG深圳公司目前正常營業中,公司主要負責品控、供應鏈管理,不負責銷售業務美容

展開全文

而解散上海公司,也意味著MTG公司已放棄在華銷售的本土化運營美容

該公告還提及了MTG上海近三年的財政狀況美容。公告顯示,MTG上海自2022年起已連續虧損三年,2022—2024年三年分別虧損230萬元、1323萬元、685萬元。

MTG上海這三年間的營業額也呈現下降趨勢,雖然2024年4001萬元的銷售額較2023年有所回暖,但相比於2022年的4474萬元仍有10.57%的跌幅美容

銷售額下滑,連年虧損,MTG上海如此糟糕的經營狀況也反映出其美容儀品牌ReFa在中國市場面臨的困境,更凸顯ReFa中國本地化運營戰略的失敗美容

公開資料顯示,ReFa作為日本高階個護品牌,主打美容儀、吹風機等產品,以微電流和負離子技術為核心,提供護膚護髮解決方案美容。2016年,ReFa品牌透過與天貓國際合作的方式進入中國市場。

截至發稿,ReFa天貓官方旗艦店仍在正常運營,不過店鋪僅剩四款在售商品,其粉絲數為51.7萬美容。青眼就此事詢問了店鋪客服,對方表示不知情,沒有收到任何官方通知,店鋪照常運營。

頭部美容儀在中國潰敗

▍截自天貓ReFa官方旗艦店頁面(截圖時間美容:1月28日)

根據MTC公司歷年財報,2017財年ReFa中國市場收入高達35億日元(約合人民幣1.58億元),同比增長154%,佔公司總收入接近1/4美容。當年,中國市場也成為ReFa僅次於韓國的第二大海外市場。

2018年,時任MTG常務董事中島敬三曾表示,ReFa品牌自進入中國以來,其中國市場3年銷售額增長8倍美容。在當年“雙十一”期間,ReFa“目標是在美容儀器類目中拿下第一,目標銷售額是去年的兩倍” 。

但迅猛的增長態勢未能持續,MTG財報資料顯示,2019—2023財年間,其海外市場收入連續5年下滑,且海外業務由盈利轉向虧損狀態美容

據公開報道,2017年天貓平臺美容儀品牌銷量TOP5中,ReFa曾位列第二名美容。而根據青眼情報資料,2024年線上渠道美容儀類目GMV前50品牌中,已無ReFa蹤跡。

從高速增長到連年衰退美容,從高居第二到“查無此人”,ReFa在中國市場的這些年,到底經歷了什麼?

頭部美容儀在中國潰敗

2020年8月3日,深圳市消委會發布家用美容儀比較試驗報告,從化學安全、電氣安全、使用智慧性和主觀體驗四個維度測評了10款產品美容。結果顯示,ReFa“雙球滾輪波光美顏美容儀”的鎳釋放量嚴重超標,達到歐盟 REACH 法規限值的近150倍,存在致敏風險。

公開資料顯示,鎳屬於易致皮膚接觸性過敏的重金屬,長期或反覆接觸可能引發過敏,嚴重者甚至危及健康美容。儘管當時國內尚無針對家用美容儀鎳釋放量的明確監管標準,ReFa未因此受到處罰,但全國多家媒體的跟進報道仍引發廣泛關注,品牌聲譽受到較大影響。

鎳風波事件後,2022年10月,上海市市場監督管理局一則行政處罰資訊,又將ReFa推上風口浪尖美容。因為虛假宣傳,ReFa被處以45萬元的罰款。

頭部美容儀在中國潰敗

▍截自上海市市場監督管理局官網

處罰書內容顯示,MTG上海公司為提高“refa智美跡育肌射頻美顏儀”的銷量,在未經核實的情況下,釋出“日本抗衰老專家推薦日比野佐和子(醫生·醫學博士)……中國抗衰老促進會理事會理事”的廣告宣傳美容。經查,中國抗衰老促進會對外公佈的理事會理事名單中無日本醫生日比野佐和子此人,內容虛假。

此外,MTG上海宣稱一款吹風機有改善髮質的功能美容。但處罰書稱,電吹風機主要是透過電熱絲加熱,吹乾頭髮,對頭髮有一定的電磁輻射和損傷,不具備幫助改善髮質功能,內容虛假。

值得一提的是,這已經是MTG上海第三次受罰美容。在此之前,2017年公司因虛假宣傳被上海市場監督管理局罰款1.5萬元;2022年8月公司因釋出虛假廣告被上海市場監督管理局罰款8萬元。

三度被上海市市場監督管理局處罰,且被央媒點名產品鎳檢測嚴重超標,ReFa在中國市場的品牌形象就此一落千丈美容。負面新聞的持續擴散,對ReFa的市場銷售造成了持續性的負面影響,或成其在中國市場潰敗的重要原因之一。

頭部美容儀在中國潰敗

ReFa在中國市場的潰敗並非個例,除了ReFa,曾經在中國市場風光無限的多個日本美容儀品牌,近年來也集體遭遇滑鐵盧美容

在家用美容儀品類發展初年,日本雅萌、松下、宙斯(Dr.Arrivo)等品牌集中湧入中國市場美容。行業資料分析機構艾媒金榜釋出的《2022年中國美容儀品牌10強榜單》中,雅萌、松下、宙斯三個品牌均在列。

華經產業研究院釋出的2022年11月美容儀淘寶銷售額品牌分佈資料顯示,當月雅萌和宙斯的銷售額佔比分別達40%、3%,其中雅萌位列美容儀市場品牌份額第一美容

但好景不長美容。青眼情報資料顯示,2024年線上渠道美容儀類目GMV前50品牌中,已無松下。而雅萌、宙斯也僅位列美容儀TOP50品牌榜的第5名、第25名。相比2023年,雅萌線上渠道GMV同比下跌69.66%;宙斯同比下跌64.6%。

另據第三方平臺資料顯示,2025年抖音電商平臺美容儀頭部品牌銷量整體下滑,2024年有9個品牌銷售額過億,2025年縮減為6個美容。其中,2024年TOP3品牌均在2025年銷量下跌。而2024年國產品牌銷量前十中,有6個在2025年銷量下跌,4個銷量上升,總體來看降多升少。

而2024年海外品牌銷量前十中,僅韓國品牌美蒂秋芙在2025年銷量微增,包括雅萌和宙斯在內的其餘九個品牌均銷量下跌美容。雅萌、宙斯在抖音電商平臺美容儀的市場份額進一步縮減,雅萌由8.9%跌至6.7%,宙斯由0.7%跌至0.2%。其中宙斯品牌2025年抖音GMV僅750萬—1000萬元。

由此可見,2025年中國美容儀市場依舊艱難,頭部品牌銷量甚至出現了整體下滑,但受影響最大的仍是海外品牌美容。以雅萌為例,其抖音平臺訂單量由2024年的14萬單下降至2025年的8.6萬單,跌幅超三分之一。

這些曾經在中國美容儀市場叱吒風雲的日本品牌,如今成了難兄難弟美容。這背後,既有監管法規帶來的市場變化,也有中國市場的競爭加劇,更包括品牌自身暴露出的諸多問題。

青眼情報資料顯示,2024年線上渠道美容儀總GMV為146.78億元,同比下降45.23%,市場近乎腰斬,而監管收緊是影響市場的主要因素之一美容

2022年3月,國家藥監局釋出《關於調整〈醫療器械分類目錄〉部分內容的公告》,明確射頻治療儀、射頻皮膚治療儀類產品,作為第三類醫療器械管理美容。公告要求自2024年4月1日起,以上產品未依法取得醫療器械註冊證不得生產、進口和銷售。

當時,有美容儀業內人士即認為,“醫療器械註冊證的成本太高,美容儀市場更新換代的速度又太快美容。對於這些廠商來說,放棄射頻類產品,做超聲類美容儀、美容面罩,經濟效益可能會更好些”。

而美容儀頭部品牌雅萌主打產品以射頻美容儀為主,自然面臨嚴峻的合規風險美容。雅萌在財報中提及,隨著中國加強對射頻美容儀的監管,一些同行趕在新規落地之前打折促銷,導致市場動盪。

雖然在2024年7月,國家藥監局釋出《關於進一步明確射頻治療儀類產品有關要求的公告》,將射頻美容儀監管新規延期兩年至2026年4月1日實施,但合規風險對市場帶來的影響已然顯現美容

頭部美容儀在中國潰敗

▍截自國家藥監局官網

一邊是市場規模縮水,另一邊市場競爭也在加劇美容。根據青眼情報資料,2024年線上美容儀TOP50品牌榜中,前10名有9個是中國品牌。極萌等多箇中國品牌入局美容儀賽道,進一步擠佔了日本美容儀品牌的市場份額。

而在面臨中國品牌的競爭時,日本美容儀品牌也表現出了明顯的應對乏力美容。中國品牌往往能把握本土消費者需求變化,在產品功能創新上更貼合使用者痛點,快速響應市場變化。

相比之下,日本品牌自身對於行業變革有些反應遲鈍美容。而小紅書等社媒上也有部分消費者反映,日本美容儀品牌在產品迭代速度上較為遲緩。

輿論影響更是日本品牌繞不過去的議題,雅萌就曾在財報中提到“中國市場的銷售額跌幅超出了預期,一方面是因為福島核廢水排海影響”美容

前述深圳市消委會報告中,雅萌的一款產品也在鎳釋放檢測中嚴重超標美容。而宙斯曾在2022年因銷售不合格美容儀被罰150萬元,其銷售的部分美容儀產品存在標誌和說明、結構、耐熱和耐燃3個檢驗專案不符合。

多重壓力下,日本美容儀品牌未能及時適配中國監管新政與市場變化,產品迭代滯後、輿論風波纏身,最終集體迎來了在中國市場的潰敗美容

這也說明,即使是曾經依靠先發優勢取得階段性成功的外資品牌,若不能深刻洞察中國市場的監管導向、消費者需求變化,並及時調整產品策略與合規體系,同樣會面臨被市場淘汰的風險美容

本站內容來自使用者投稿,如果侵犯了您的權利,請與我們聯絡刪除。聯絡郵箱:[email protected]

本文連結://whnzzy.com/tags-%E5%85%B7%E4%BF%8A%E6%9B%84.html

🌐 /