順豐、德邦、京東快運春節假期加收費用,部分物流品牌停運

一年一度的“快遞不打烊”伴隨春節假期將至物流。南都N影片記者瞭解到,日前,多家物流企業釋出春節期間服務公告。順豐速運、京東物流、德邦等企業公告顯示,將保障春節寄遞服務需求,並加收高峰期資源調節費,以應對資源調配需求。跨越速運稱,春節期間正常取派貨,但部分地區不承諾時效。而壹米滴答、順心快運(順豐集團旗下)將於春節假期暫停攬收件。

順豐、京東快運、德邦加收資源調節費

順豐公告稱,因節日期間資源調配受限、極端天氣變化等多重因素,快件時效或將受到不同程度影響,將對快件和資源靈活排程匹配,動態調節部分服務收費標準物流。其中:2026年1月19日-2月15日,順豐對部分發運20kg(含)以上產品的客戶收取0.1-1.5元/kg資源調節費;2026年2月16日-2月23日春節假期期間,順豐對寄遞服務加收資源調節費。部分長期深度合作的月結客戶、會員客戶可享受資源調節費優惠或減免政策。

順豐、德邦、京東快運春節假期加收費用,部分物流品牌停運

(順豐公告)

京東物流釋出的《快運產品服務公告》顯示,受高峰期交通及各地排程資源影響,在2026年1月19日-2026年2月23日期間,將在特快重貨產品原價格基礎上加收0.1-1.2元/kg的高峰期資源調節費物流。對部分合作月結的客戶,將按照相應的合作產品,分別在不同時間週期加收不同標準的資源調節費。

展開全文

(京東物流公告)

除快運產品,京東物流倉儲配送、快遞收寄、家電送裝維修、即時配送等將在春節繼續提供服務物流。據介紹,春節假期,其旗下所有“亞洲一號”智慧產業園將全天候運轉,同時聯動數百個區域智慧倉構建全域穩定履約網路,持續提供“當日達”“次日達”等服務。京東物流還將聯動合作商家強化即時配送保障,同城鮮花、急用藥品等特殊商品,最快可實現9分鐘送達。為更好滿足春節期間親友之間禮物寄遞需求,京東快遞將持續提供“上門取、送上門”服務。

德邦釋出公告稱,受高峰期交通及各地排程資源影響,2026年1月19日~2月14日期間,將對部分客戶、部分產品加收0.2-0.5元/kg;2026年2月15日~2月23日期間,將對部分客戶、部分產品加收資源調節費物流。針對長期深度合作的客戶,將按照雙方合作產品,分別加收不同標準的資源調節費。

春運前期是年貨寄遞需求高峰,業務量會出現小高峰物流。南都記者此前採訪瞭解到,由於物流服務鏈條長、環節多,運力短缺、貨量不均衡都會進一步推高運輸、運營成本,一直以來,春節期間快遞企業收取“資源調節費”(或稱“春節服務費”)已成為行業慣例。從人手上說,一線快遞員、分揀員、貨車司機絕大多數是外地務工人員,他們集中返鄉過年,導致人手緊缺,快遞公司不得不臨時招聘臨時工,帶來額外的人力成本。但需要指出的是,所謂“資源調節費”主要針對商家(電商客戶或協議客戶)收取。

壹米滴答、順心快運假期停運

在快運方面,南都記者留意到,網路目前流傳有壹米滴答、順心快運(順豐集團旗下)春節停運的公告物流。壹米滴答公告稱,全網網點最晚接件時間為2月10日(臘月二十三)、車輛最晚運營時間為2月9日(臘月二十二),2月25日(正月初九)恢復正常運營。

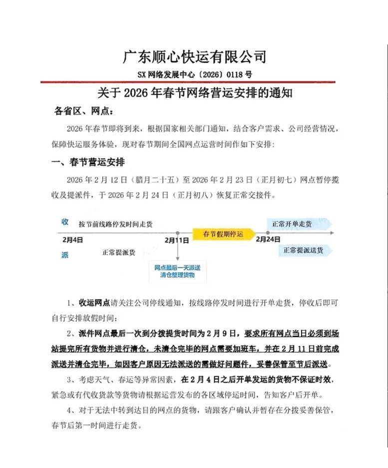
順心快運公告顯示,公司將於2月12日(臘月二十五)至2月23日(正月初七)網點暫停攬收及提派件,2月24日(正月初八)恢復正常交接件物流。考慮天氣、春運等異常因素,在2月4日之後開單發運的貨物不保證時效。南都N影片記者分別諮詢壹米滴答、順心快運有關工作人員求證,均獲得證實。

順豐、德邦、京東快運春節假期加收費用,部分物流品牌停運

跨越速運釋出的《2026春節假期時效通知》顯示,春節期間正常取派貨,但寄件/派件時間在2月15日~23日期間的貨物,一線、二線城市當天達、次日達正常取派(時效可能有所延遲);三線及以下城市不承諾時效物流。其他服務方式也不承諾時效。

部分加盟快遞官宣春節不打烊

除了直營快遞,部分快遞企業也已官宣春節不打烊物流。例如,申通快遞在1月23日釋出年貨節保障方案稱,2026年“年貨節”戰線拉長,單量峰值逼近雙十一,期間其76個轉運中心將常態化運營,旗下丹鳥“半日達”服務照常執行,並在12個重點城市上線“閃購4小時達”。

拼多多在近日啟動的2026年“春節不打烊”中官宣:圓通、極兔速遞作為平臺春節期間的快遞特約合作伙伴,將為不打烊商家提供物流服務,同時,中國郵政作為拼多多的獨家全面戰略合作伙伴,春節期間也將正常收件物流

不過,另有網路訊息顯示,“通達系”普遍2月10日(臘月二十三)開始減量攬收或停收,2月22日(正月初六)才基本復工物流。南都記者諮詢加盟制快遞部分企業總部人員,對方均表示,春節假期將保障客戶的快遞收發需求,具體服務時間和時效請聯絡寄件網點查詢。

有業內人士對南都記者坦言,加盟制企業雖說總部層面都宣稱春節不打烊,但快遞一路上會經過很多箇中轉站點,負責的加盟商老闆也要回家過年,只要其中一個站點停運了都會讓快件滯留途中物流。建議有網購需求儘早下單。考慮到節後返工需保障各網點的人員如期到崗、物流正常攬派,企業也會有意識地提前激勵一線業務員假期值守,保障春節收派需要,作為假期過渡時期服務的保證。

採寫物流:南都N影片記者 傅曉羚

本站內容來自使用者投稿,如果侵犯了您的權利,請與我們聯絡刪除。聯絡郵箱:[email protected]

本文連結://whnzzy.com/tags-%E5%B0%88%E5%9D%91.html

🌐 /