收藏!以為正常實則嚴重缺覺的8個表現

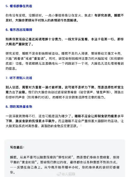
一項研究給出了一個扎心的真相:一次熬夜身體炎症警報就已拉響收藏。而更讓人後怕的是,8個嚴重缺覺的表現,很多人都以為是正常的: 全身總是癢癢的 總是忍不住抖腿 走路容易磕到腿 感覺大腦變“笨” 看誰都像在找茬 看東西出現障礙 聽不清別人說話 想吃高熱量食物 你佔了幾條?(人民日報健康客戶端)

收藏!以為正常實則嚴重缺覺的8個表現

收藏!以為正常實則嚴重缺覺的8個表現 收藏!以為正常實則嚴重缺覺的8個表現 收藏!以為正常實則嚴重缺覺的8個表現

來源:人民網

本站內容來自使用者投稿,如果侵犯了您的權利,請與我們聯絡刪除。聯絡郵箱:[email protected]

本文連結://whnzzy.com/tags-%E6%9C%89%E7%9C%89%E7%9B%AE.html

🌐 /