租房請注意!成都住建曝光6家住房租賃行業違法違規企業

根據《住房租賃條例》相關規定,市、區兩級住建主管部門持續開展住房租賃市場規範整治排查工作,重點查處以下違法違規行為:未按規定報送開業資訊、未按規定報送租賃住房資訊及其變動情況、未按規定辦理住房租賃合同備案、未按規定設立住房租賃資金監管賬戶並透過該賬戶辦理資金收付,以及釋出虛假房源資訊、惡意剋扣租金押金、投訴糾紛頻發化解不力等租房

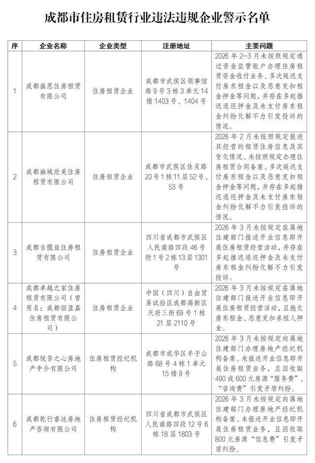
今年3月以來,新增查處6家存在違法違規行為的企業租房。請各住房租賃企業、住房租賃經紀機構引以為戒,對照自查自改,依法合規開展經營,市、區兩級住建主管部門將持續開展檢查,對違法違規企業依情節採取風險提示、暫停網籤備案、暫停房源釋出許可權、責令改正、扣減信用分、移交執法部門行政處罰等措施處理,並持續進行通報、曝光。

典型案例租房

2026年2月至3月期間,成都盛恩住房租賃有限公司(關聯企業包括:成都融城欣美住房租賃有限公司、成都吉攬益住房租賃有限公司、成都卓越之家住房租賃有限公司)存在未按規定透過資金監管賬戶收付租金、多次延遲支付房東租金、惡意剋扣租客押金及租金等問題租房。同時,該公司因多起推遲退還押金、未支付房東租金等糾紛化解不力,引發群眾多次投訴。

處理措施:成都高新區、武侯區等住建主管部門已依據有關規定,對成都盛恩住房租賃有限公司及其關聯企業採取信用扣分至D級、向社會發布通報和風險提示、關閉網籤許可權、下架全部房源等措施,並將其涉嫌違反《住房租賃條例》等法律法規的行為依法移送城管執法部門處理租房

租房請注意!成都住建曝光6家住房租賃行業違法違規企業

溫馨提示

租房時,請注意檢視住房租賃企業、住房租賃經紀機構開業資訊、營業執照和相關資質,選擇市場信譽度較好、信用等級較高的住房租賃企業或住房租賃經紀機構,避免遭遇“黑中介”和“不良中介”租房

編輯: 文博雅 責編: 張爍

本站內容來自使用者投稿,如果侵犯了您的權利,請與我們聯絡刪除。聯絡郵箱:[email protected]

本文連結://whnzzy.com/tags-%E7%89%9B%E5%B8%82.html

🌐 /